- 欢迎来到陕西自考网!为考生提供陕西自考信息服务,网站信息供学习交流使用,非政府官方网站,官方信息以陕西教育考试院https://www.sneea.cn/为准。
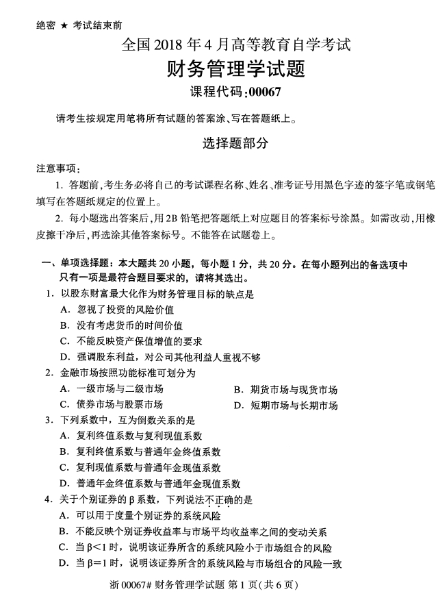
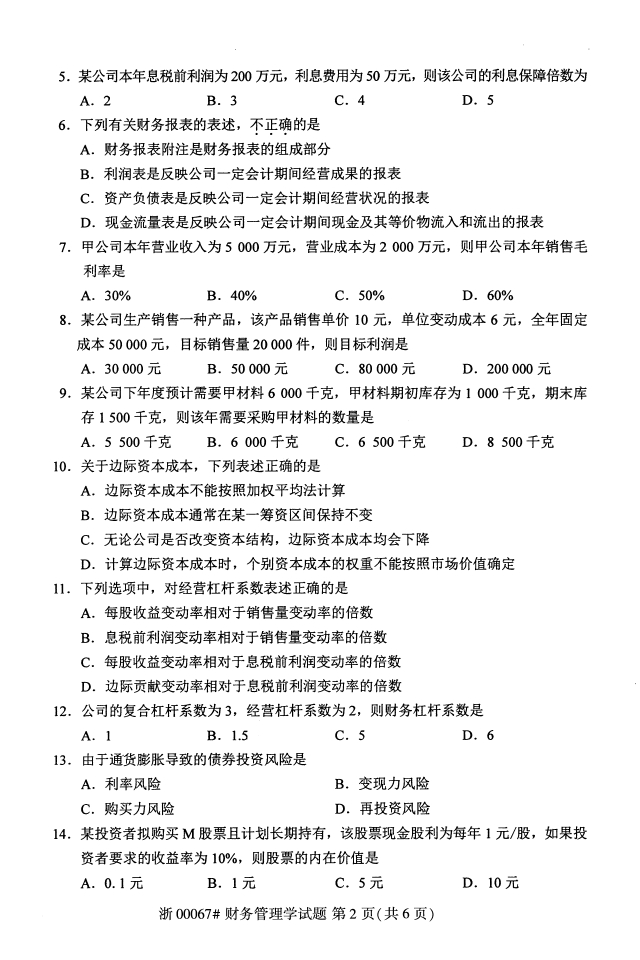
全国2018年4月高等教育自考00067财务管理学试题
自考在线学习
+问答
【导读】陕西自考网为大家整理全国2018年4月高等教育自考00067财务管理学试题;






供全国自考生参考。更多自考真题练习,敬请自考生关注陕西自考网。






以上为陕西自考网整理的全国2018年4月高等教育自考00067财务管理学试题
陕西自考报名预约
我已阅读并同意《用户隐私条款》
上一篇:全国2018年4月高等教育自考00066货币银行学试题
下一篇:全国2018年4月高等教育自考00072商业银行业务与经营试题
最近更新
- 2024年10月陕西自考《现代汉语》模拟试题8 08-02
- 2024年10月陕西自考《现代汉语》模拟试题7 08-13
- 2024年10月陕西自考《现代汉语》模拟试题6 08-07
- 2024年10月陕西自考《现代汉语》模拟试题5 04-25
- 2024年10月陕西自考《现代汉语》模拟试题4 04-25
- 2024年10月陕西自考《现代汉语》模拟试题3 04-25
- 2024年10月陕西自考《现代汉语》模拟试题2 04-25
- 2024年10月陕西自考《现代汉语》模拟试题1 04-25
- 2024年4月陕西自考《马原》必背简答题(7) 04-10
陕西自考
- 2025年下半年宝鸡自考成绩查询 11-21
- 2025年下半年铜川自考成绩查询 11-21
- 2025年下半年西安自考成绩查询 11-21
- 安康自考本科文凭有用吗? 12-23
- 安康自考毕业要求有哪些? 12-23
- 榆林自考如何复习? 12-18
- 榆林自考本科药学考哪几门? 12-18
- 榆林自考药学报名条件有哪些? 12-18
- 榆林自考生物工程考试科目有哪些? 12-18
扫一扫加入微信交流群
与其他自考生一起互动、学习探讨,提升自己。
扫一扫关注微信公众号
随时获取自考信息以及各类学习资料、学习方法、教程。
扫码小程序选择报考专业
进入免费做题学习
查看了解自考专业
查询最新政策公告
进入历年真题学习



