- 欢迎来到陕西自考网!为考生提供陕西自考信息服务,网站信息供学习交流使用,非政府官方网站,官方信息以陕西教育考试院https://www.sneea.cn/为准。
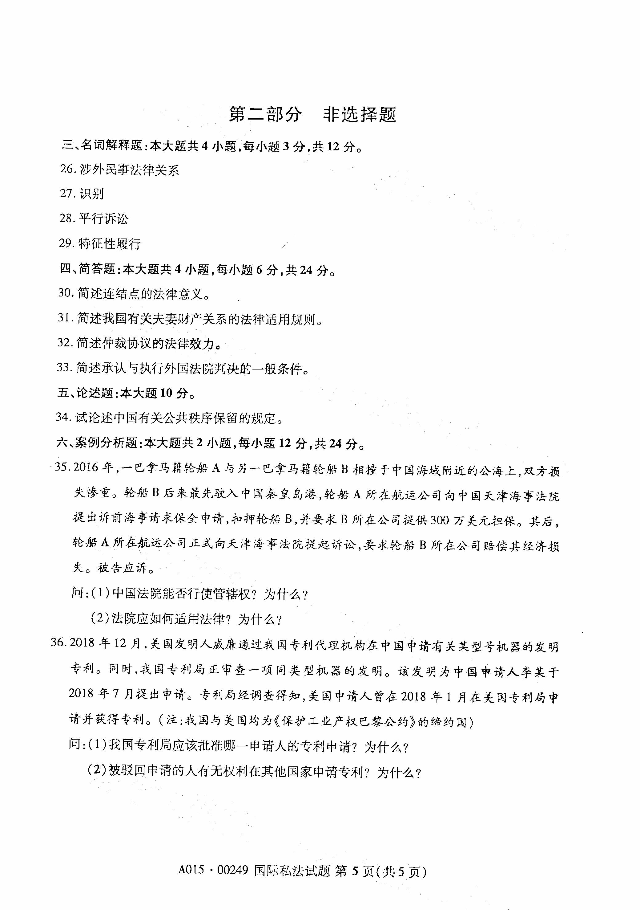
2021年4月陕西自学考试国际私法试卷(00249)
最近更新
- 2026年4月陕西自考部分真题答案汇总 04-14
- 2025年10月陕西自考《15040》部分真... 10-29
- 2025年10月陕西自考《思想道德与法治... 10-29
- 2025年10月陕西自考《外国文学史》部... 10-29
- 2025年10月陕西自考《中国近代史纲要... 10-29
- 2025年10月陕西自考《古代汉语》部分... 10-29
- 2025年10月陕西自考《中国古代文学史... 10-29
- 2025年10月陕西自考《马克思原理》部... 10-29
- 2025年10月陕西自考《现代汉语》部分... 10-29
陕西自考
- 2025年下半年宝鸡自考成绩查询 11-21
- 2025年下半年铜川自考成绩查询 11-21
- 2025年下半年西安自考成绩查询 11-21
- 安康自考本科文凭有用吗? 12-23
- 安康自考毕业要求有哪些? 12-23
- 榆林自考如何复习? 12-18
- 榆林自考本科药学考哪几门? 12-18
- 榆林自考药学报名条件有哪些? 12-18
- 榆林自考生物工程考试科目有哪些? 12-18
扫一扫加入微信交流群
与其他自考生一起互动、学习探讨,提升自己。
扫一扫关注微信公众号
随时获取自考信息以及各类学习资料、学习方法、教程。
扫码小程序选择报考专业
进入免费做题学习
查看了解自考专业
查询最新政策公告
进入历年真题学习







