- 欢迎来到陕西自考网!为考生提供陕西自考信息服务,网站信息供学习交流使用,非政府官方网站,官方信息以陕西教育考试院https://www.sneea.cn/为准。
 
    陕西自考04183概率论与数理统计(经管类)知识点汇总押题资料
考试-知识点押题资料
(★机密)
一、《概率论与数理统计(经管类)》考试题型分析:
题型大致包括以下五种题型,各题型及所占分值如下:
  
由各题型分值分布我们可以看出,单项选择题、填空题占试卷的 50%,考查的是基本的知识点,难度不大, 考生要把该记忆的概念、 性质和公式记到位。 计算题和综合题主要是对前四章基本理论与基本方法的考查, 要求考生不仅要牢记重要的公式, 而且要能够灵活运用。应用题主要是对第七、 八章内容的考查, 要求考生记住解题程序和公式。 结合历年真题来练习,就会很容易的掌握解题思路。
总之,只要抓住考查的重点,记住解题的方法步骤,勤加练习,就能够百分百达到过关的要求。
二、《概率论与数理统计(经管类)》考试重点
说明:我们将知识点按考查几率及重要性分为三个等级, 即一级重点、二级重点、三级重点,其中,一级重点为必考点, 本次考试考查频率高; 二级重点为次重点, 考查频率较高;三级重点为预测考点,考查频率一般,但有可能考查的知识点。
随机事件与概率
1.随机事件的关系与计算 (一级重点)填空、简答
事件的包含与相等、和事件、积事件、互不相容、对立事件的概念。
2.古典概型中概率的计算 (二级重点)选择、填空、计算
记住古典概型事件概率的计算公式。
3. 利用概率的性质计算概率 (一级重点)选择、填空
  
(考得多)等,要能灵活运用。
4. 条件概率的定义 (一级重点)选择、填空
  记住条件概率的定义和公式:
       5. 全概率公式与贝叶斯公式 (二级重点)计算
记住全概率公式和贝叶斯公式,并能够运用它们。一般说来,如果若干因素(也就是事件)对某个事件的发生产生了影响, 求这个事件发生的概率时要用到全概率公式; 如果这个事件发生了,要去追究原因,即求另一个事件发生的概率时, 要用到贝叶斯公式, 这个公式也叫逆概公式。
6. 事件的独立性(概念与性质) (一级重点)选择、填空
  定义:若
        则称A与B相互独立。结论:若 A与B相互独立,则 A与
        
7. n 重贝努利试验中事件 A恰好发生 k次的概率公式 (一级重点)选择、填空
  在 n 重贝努利试验中,设每次试验中事件A 的概率为
,则事件A恰好发生 k 次的概率
      随机变量及其概率分布
8.离散型随机变量的分布律及相关的概率计算 (一级重点)选择、填空、计算、
综合。
记住分布律中,所有概率加起来为 1,求概率时,先找到符合条件的随机点,让后把对应的概率相加。求分布律就需要找到随机变量所有可能取的值,和每个值对应的概率。
9. 常见几种离散型分布函数及其分布律 (一级重点)选择题、填空题
以二项分布和泊松分布为主,记住分布律是关键。本考点基本上每次考试都考。
10. 随机变量的分布函数 (一级重点)选择、填空、计算题
记住分布函数的定义和性质是关键。 要能判别什么样的函数能充当分布函数, 记住利用分布函数计算概率的公式:

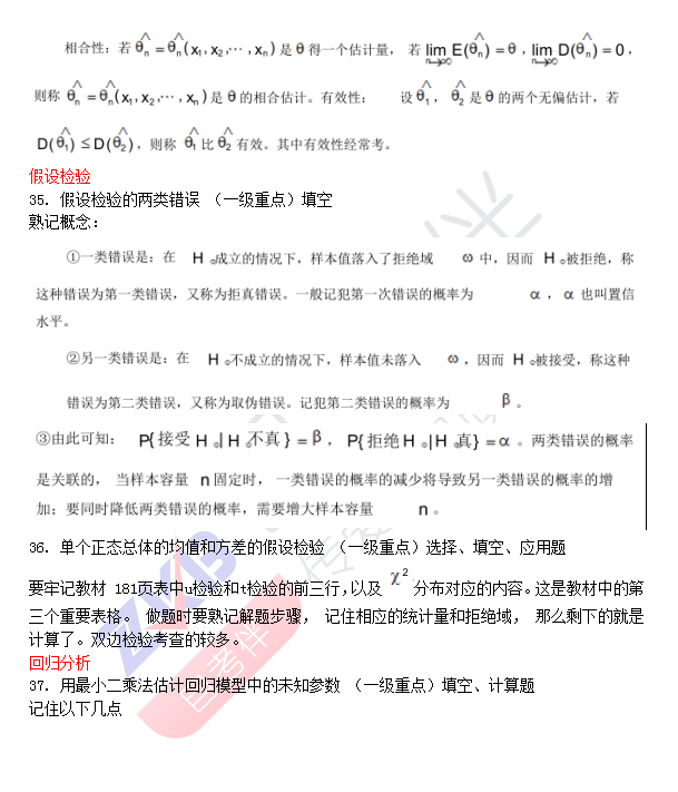
11. 连续型随机变量及其概率密度 (一级重点)选择、填空
重点记忆它的性质与相关的计算,如
  
反之,满足以上两条性质的函数一定是某个连续型随机变量的概率密度。
  
12.均匀分布、指数分布 (二级重点)选择、填空、计算题
记住它们的概率密度,能够根据所给的密度函数识别它们。
13. 正态分布和一般正态分布的标准化 (一级重点)选择、填空
  记住性质和公式:
标准正态分布函数
        概率的计算(重点):
14. 随机变量函数的概率分布 (三级重点)选择、填空
在连续型随机变量函数的概率分布中, 要记住用直接变换法求 “非单调性”随机变量函数的概率密度的方法。
多维随机变量及其概率分布
15. 二维离散型随机变量联合分布律和边缘分布律 (一级重点)选择、填空、计算题
对于联合分布律,记住所有概率和为 1.求概率时,找到满足条件的随机点,再把对应的概率相加即可。要记住边缘分布律的求法。通过分布律会判断 X,Y是否相互独立。
16. 二维连续型随机变量的概率密度和边缘概率密度 (一级重点)选择、填空、
计算、综合
要记住概率密度的性质,会由分布函数求概率密度,记住公式
  
已知概率密度f(x,y)会求(X,Y)在平面区域 D 内取值的概率,记住公式:
  
要熟练掌握连续型随机变量(X,Y)的边缘概率密度函数的求法,并能判断 X,Y是否相互独立(考查的重点) 。
17.二维随机变量的独立性 (一级重点)选择、填空、计算题
考生要记住二维离散型的随机变量和二维连续型的随机变量独立性的判断。
  

18. 二维均匀分布、二维正态分布 (三级重点)计算题、综合题
记住这两种分布的概率密度函数,还有以下结论
  若二维随机变量(X,Y)服从二维正态分布
       
  则随机变量 X 与 Y 分别服从正态分布 

19. 两个随机变量函数的分布 (三级重点)填空题
  记住结论并能灵活运用
   设Y X,相互独立,且
仍服从正态分布,且有
推广:n 个独立正态随机变量的线性组合仍服从正态分布,即

随机变量的数字特征
20. 随机变量数学期望的概念、性质与计算 (一级重点)选择、填空、计算题
首先要十分熟练的掌握数学期望的概念与性质, 数学期望的性质在选择填空题中经常考到,然后要熟悉离散型和连续型随机变量及随机变量函数的数学期望的计算公式。 考生一定要结合历年考试真题认真练习,做到心中有数。
21. 随机变量的方差的概念、性质及计算 (一级重点)选择、填空、计算
熟悉方差的性质和计算公式,一般用“内方减外方”来计算方差,即
  
  在方差的性质中,要注意:常数的方差为零,所以 D(X+C)=D(X);当X,Y相互独立时,才有
,此时特别的D(X-Y)=D(X)+D(Y)。
22. 常见分布的数字特征 (一级重点)选择、填空、计算题
提醒各位考生,书上104页的那张表所包含的内容经常考到, 是考试需要重点记忆的表格之一。不仅要记清各种分布的数学期望与方差, 还要记清各自的概率分布与密度函数。 表格熟记在心,能够灵活运用期望与方差的性质,基本上就能轻松拿下 10-20分。
23. 协方差和相关系数 (一级重点)选择、填空、计算题
要熟悉协方差的性质与计算公式
  
另外,要掌握相关系数的计算公式,还要知道相关系数的含义:
两个随机变量的相关系数是两个随机变量间线性联系密切程度的度量,






 
              扫码登录
扫码关注“陕西自考服务”微信公众号
即可查看余下内容
                上一篇:陕西自考03708中国近现代史纲要知识点汇总押题资料
                下一篇:陕西自考04184线性代数(经管类)知识点汇总押题资料
            
最近更新
- 陕西自考04184线性代数(经管类)知识... 06-22
- 陕西自考04183概率论与数理统计(经... 06-22
- 陕西自考03708中国近现代史纲要知识... 06-22
- 陕西自考00154企业管理咨询知识点汇... 06-22
- 陕西自考00153质量管理(一)知识点... 06-22
- 陕西自考00152组织行为学常考知识点... 06-22
- 陕西自考00151企业经营战略知识点汇... 06-22
- 陕西自考00150金融理论与实务知识点... 06-22
- 陕西自考00149国际贸易理论与实务知... 06-22
陕西自考
- 安康自考本科文凭有用吗? 12-23
- 安康自考毕业要求有哪些? 12-23
- 榆林自考如何复习? 12-18
- 榆林自考本科药学考哪几门? 12-18
- 榆林自考药学报名条件有哪些? 12-18
- 榆林自考生物工程考试科目有哪些? 12-18
- 榆林自考生物工程专业难吗? 12-18
- 汉中自考论文答辩申请条件有哪些? 12-17
- 汉中自考大专试卷都是选择题吗? 12-17
扫码小程序选择报考专业
 
  进入免费做题学习
查看了解自考专业
查询最新政策公告
进入历年真题学习










 
       
      