欢迎您访问陕西自考网!  今天是
当前位置: 主页 > 历年真题 >

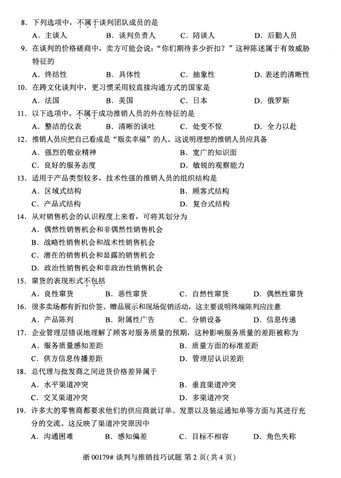
全国2018年4月高等教育自考00179谈判与推销技巧试题

2019-01-16 14:24来源:陕西自考网
【导读】陕西自考网为大家整理全国2018年4月高等教育自考00179谈判与推销技巧试题;
供全国自考生参考。更多自考真题练习,敬请自考生关注陕西自考网。

自考真题
自考真题
自考真题
自考真题


以上为陕西自考网整理的全国2018年4月高等教育自考00179谈判与推销技巧试题:
需获取更多自考真题,请点击这里
考试复习资料请参考陕西串讲笔记
上一篇:全国2018年4月高等教育自考00178市场调查与预测试题

下一篇:全国2018年4月高等教育自考00182公共关系学试题